JB Monat
2025-11-13

jean-baptiste.monat@univ-lyon1.fr
![]()

En France…
PNSO2: “inciter à l’utilisation des résultats de la recherche française
dans l’encyclopédie collaborative mondiale Wikipédia”
6 résidences URFIST 2023:
Bordeaux (P-Y Beaudouin)
Occitanie (H. Lopez)
Bretagne Pays de Loire (J. Halimi)
2024:
Nice (P-Y. Beaudouin)
Strasbourg (M. Schauli)
Lyon(D. Montagne)

Les groupes locaux…en cabales ! 

Cf. rapport d’activité
complet de D. Montagne !

## Faire parler ? Parler du libre ? de la science ouverte ? Parler
de la transmission des savoirs ? des médias ? ![]() |
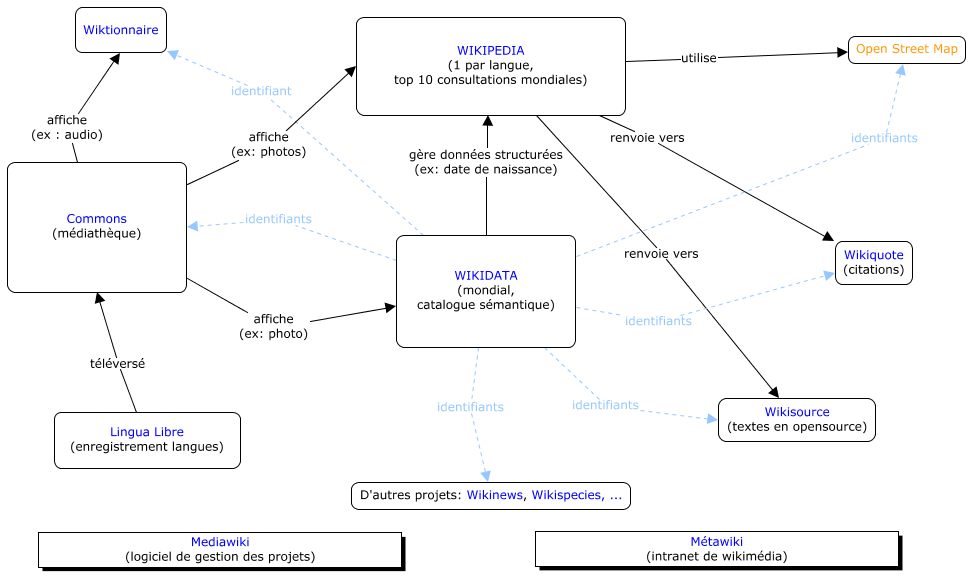
l’écosystème W = génial outil pédagogique !

(d’après un schéma de D.Montagne)